米兰(中国)
米兰网页版介绍
< 投资集团米兰网页版简介
< 基金米兰网页版简介
< 组织机构
< 投资关系
< 管理团队
< 发展战略
< 企业荣誉
< 企业资质
< 社会责任
< 米兰网页版大事记
米兰(中国)
< 米兰网页版要闻
< 时政要闻
< 媒体聚焦
< 行业动态
< 图片新闻
< 视频专区
< 通知公告
< 热点专题
米兰网页版
< 资本投资
< 股权经营
< 投资开发
< 资源开发
< 土地综合开发
< 金融服务
< 资产管理
< 保险服务
< 平台交易
米兰网页版党建
< 党建工作
< 支部活动
< 职工之家
< 青年风采
< 学习资料
企业文化
< 企业标识
< 文化理念
< 员工风采
< 文化活动
人力资源
< 人才理念
< 人才队伍
< 人才招聘
联系我们
当前位置:
米兰(中国)
>
米兰(中国)
>
热点专题
>
党史学习教育
>
学习资料
中共党史简表
发布时间:2021-04-23
【字体:
大
中
小
】
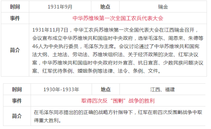
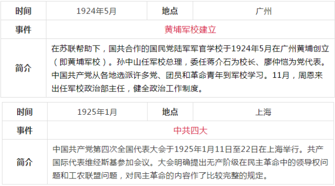
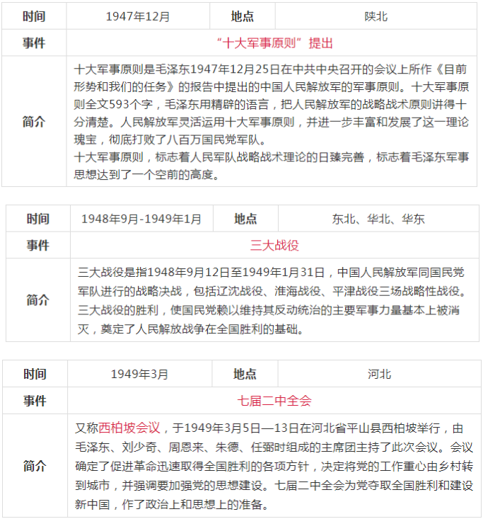
中共党史大事记简表
(新民主主义革命时期1919年-1949年)
附件:
关闭
打印
回到顶部
kaiyun开云网页版
|
华体会手机网页版登录入口
|
B体育(中国)国际平台
|
九游线上平台(集团)官方网站
|
安博平台
|
开云(中国)Kaiyun·官方网站
|
半岛网页版
|
开云(中国)Kaiyun·官方网站
|
华体会网页版
|